Hydraulische krachtbronnen
Afsluiters voor draaibare lip, invoerlip en telescopische lip , met 1 of 2 kleppen, verschillende vermogens en spanningen.
Hydraulische krachtbron voor nivelleeraanvoer met 2 ventielen – 1,5 kW, 400 V (vanaf 2025)
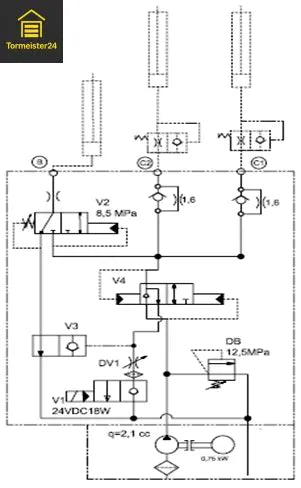
Hydraulische unit Swinglip Leveller 1 ventiel – 0,75 kW, 400 V (vanaf 2025)
Hydraulische laadeenheid 232 HDA – inklapbare lip 1 V, 1,5 kW
Loading Systems Powerpack 232 HDA hydraulische krachtbron – onderstelmontage
Hydraulische laadeenheid 232 / 232 M – inklapbare lip 1 V, 1,5 kW
Loading Systems Powerpack 232 M hydraulische krachtbron – plafondmontage
Hydraulische krachtbron, zwenkbare lip, inklapbare lip, 1 ventiel – 0,75 kW, 7 liter tank